
好用到让我有点儿不敢用了……
你是否也曾为在浏览器上打开十几个标签页、却依然找不到答案而烦扰?
你是否经历过,只是想搞懂一个概念,却在搜索、跳转、视频、文章里中耗去大半小时,最后仍不明所以?
在 AI 工具爆炸的 2025 年,我们被各种新玩意包围:AI 写作、AI 搜索、AI 总结、AI 启动器……好像每一个软件都想借 AI,重塑一遍你和电脑的关系。
而上网冲浪最重要的那块冲浪板——浏览器,一直以来都没有被 AI「重新定义」。大多数所谓的「AI 浏览器」,不过是在搜索框里集成了 ChatGPT、Gemini,或是装个 AI 插件。
浏览器,这个现代人最常用的工具,却也是最没有「升级感」的工具。
直到「Dia」出现。

Dia 的核心理念是:「AI 即是浏览器」,它不是浏览网页的工具,也不是 AI 外挂和插件,它是少数真正从底层重新定义「浏览器」的产品。
如果你还在复制粘贴网页去 ChatGPT,总结、翻译、提问一条条来,那你真的该认识一下 Dia 了。
在用了一段时间 Dia 后,它不仅重塑了我对 AI 时代浏览器的理解,还创造了我新的上网习惯,也让我产生了某种恐惧。
01
AI 就是浏览器本身
第一次打开 Dia,你可能会被它的界面迷惑:没有传统浏览器的标签页、书签栏、插件区,取而代之的一个对话框,和下方「聊天」、「写作」、「编程」三个功能卡。
打开浏览器,即用大模型,有问题,对话框里直接聊,堪称「大模型」版 Boss 直聘。
这也是 Dia 不同于传统浏览器之处:它把浏览器的核心功能,从浏览网页变成了「解决需求」。

我们通常打开浏览器,是需要解决某个具体的问题,比如你想知道「剪映和 Final Cut 的功能差异,它们分别适合哪些类型的视频剪辑者?」
在传统浏览器中,你需要打开搜索引擎,把复杂的需求简化成「剪映和 Final Cut 的功能差异」。再在浩如烟海的网页里,人工比对功能列表、翻社区评论、看评测文章和视频,最终自己提炼出结论。
而在 Dia 中,你可以输入自己完整且具体的想法,「我是一个剪辑小白,我想学着剪辑自己的 Vlog 发到某书/某音上,请帮我比较一下……」。
Dia 会用 AI 帮你:
- 自动查找多个来源(官网、知乎、Reddit、媒体评测)
- 自动阅读网页内容并生成简明摘要
- 用结构化方式输出表格或段落总结
- 最后提出具体建议:如果你是新手短视频博主,更推荐剪映;如果是团队协作或需要插件生态,Final Cut 更合适……
这不是简单的搜索增强,Dia 完整地替你做完了「检索 – 筛选 – 得出结论」的全过程。
而且 Dia 不是那种千篇一律的 AI 聊天机器人。你可以开启「个性化模式」,自定义 Dia 的语气、写作风格,甚至让它模仿某些知名人物的表达方式。Dia 甚至可以根据你设定的职业和兴趣,给出更贴合你需求的答案。

由此一例延伸,你还可以直接和 Dia 说「帮我总结下这篇论文」、「把这段网页内容翻译下」、「帮我写个邮件模板」,甚至「用保罗·格雷厄姆的风格给我讲讲这个概念」。
当然,这些功能任何大模型都能实现,但 Dia 的不同之处在于,它不仅是「我问,它答」,而是「我说目标,它执行流程」。
Dia 背后的交互理念是:「人类提出任务,AI 自动跑网页」。
这也就重塑了「浏览器」这一产品目的。其他浏览器目的是:更好地浏览网页,而 Dia 的目的则是:利用网页,完成你的需求。
02
无数的网页,无缝的 AI
Dia 的核心杀手锏,是它对人与网页交互方式的彻底重构:网页不仅能看,更能直接对话、理解、处理。
传统浏览器中,你要想让大模型帮你处理网页信息,往往得经历这样一套流程:「复制网页内容 → 打开 ChatGPT → 粘贴 → 输入 Prompt → 处理结果再粘贴回来。」哪怕你用上了各种插件或侧边助手,依然逃不出「来回切换 + 手动处理」的困境。
而 Dia 把这整个链条,浓缩成了一次点击。
你只需点击网页右上角的「Chat」按钮,就能在当前页面直接唤起 AI 侧边栏,像聊天一样说出你的需求。
Dia 会自动读取并理解你当前页面的全部上下文,包括正文、图表、表格、视频音频、PDF、甚至图片上的文字信息。你甚至不需要告诉它「我需要你看这段」。
在实际体验中,Dia 展现出强大的内容感知与任务执行能力。
比如我打开一封活动方发来的 3000 字英文邮件,内容涉及会议安排、座位号、取票方式、注意事项、法律须知……
我根本没精力一段段翻看,所以我在「Chat」中输入:「请总结邮件重点。」Dia 立刻理解邮件结构,剥离出关键字段,把我最需要的「座位和兑换码」信息提炼出来。我不用复制粘贴,再跳转去 ChatGPT,它就在我眼前完成了整个信息处理。
更惊艳的,是 Dia 对复杂内容和具体指令的理解力。
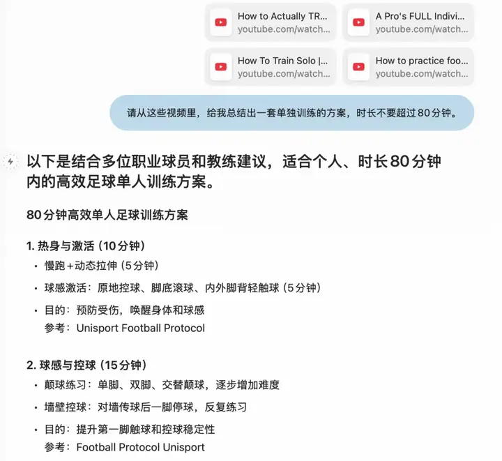
比如我正在浏览一段 20 分钟的 YouTube 足球训练视频,你不需要从头看到尾,只需在侧边栏下指令:「视频里推荐的单人训练方案是什么?是否推荐新人采用?」
Dia 会自动「看」完视频内容,再对应到我具体要求「单人训练」,生成相应答案,甚至会在答案里标出时间点,点击即可直接跳到对应片段。
我完全不需要全片观看再记个笔记,就已经得到了翔实可用的答案。

我甚至可以打开多个视频页面,比如几支热门的足球训练教程,一支都不点播放,直接唤出 Dia:「请结合这些视频,给我制定一个适合在家练习的训练计划。」
Dia 就会把所有视频作为输入源,进行并行分析,生成一个结构清晰、语气自然、结合你需求的定制训练方案。

所以与其说 Dia 集成了大模型,不如说它让网页本身成为了 AI 的输入接口。
Dia 能识别每一个网页的结构逻辑,我看到的文本、图表、图片、视频、嵌入文档通通可以当作可读对象。
无论我面对的是冗长邮件、冗杂文档、复杂视频、PDF 报告、论坛高楼的评论区,我只需要说出我需要什么,Dia 就能「理解、处理、生成」。
而且,Dia 还可以把对话内容一键生成图片,待我后续查用,这种「所见即所得、所聊即输出、句句有回应」的体验,让我网上冲浪的体验变得无比丝滑和顺畅。
03
面向未来设计
除了两大核心功能外,Dia 还有许多可圈可点的设计。
比如界面设计,打开 Dia,你会感受到一种安静和专注,就像一张未经打扰的白纸。
它的界面干净得近乎「禅意」:只有一个对话框,几个功能卡,一个「Chat」按钮。从设计上就仿佛告诉你:重点不是网页,而是任务。

Dia 上没有传统浏览器那些满屏的书签页、插件栏、广告条和通知弹窗,在初始设定时,它就内嵌了屏蔽广告的选项。
让你从浏览到操作,都能感受到一种「极简式专注」。

Dia 强调隐私的「屏蔽功能」
AI 也嵌入到了网页浏览的每个字节里。
比如我可以随意框选一句话,右键「Ask Dia」,Dia 会把这段话和整个网页一起抓取进 AI,它既有上下文,也有重点句。
所以我能让它「用海明威的文风/刘慈欣的文风/雅思写作 7 分的水平重写这段话」,也可以问「这段话在全文结构上的意义是什么?」

Dia 还支持用户预设命令,我就创建了一个「/read」命令。在阅读长文时,我只需要输入「/read」,Dia 就会按照我的 prompt 去处理网页,并按要求反馈结果。


其实就是把 prompt「快捷键化」
当然,Dia 并非完美,甚至让我感受到了隐患。
虽然中文识别与处理能力非常强,但 Dia 界面不支持中文,AI 输入输出中文都需要手动设置。
其次,最令人困扰地还是网络问题,Dia 目前只支持美区 IP 的账号登录,以及在调用模型时,也要保持美区 IP,哪怕经由网络设置后,依然会随机出现连不上模型、被迫弹出账户等问题。

上面是登录问题,下面是调用模型时的失败
以及,我吹毛求疵地希望,Dia 能走得再远一点,不只是「理解网页」,而是能「操作网页」,能独立完成「自然语言 – 执行」的回路。
就像我希望,我能对它说:「我想看电影《F1》的预告片。」Dia 就能立刻打开 YouTube 或 Bilibili,搜索对应片段,自动播放,甚至为我挑选中文字幕版本。
又或者我说:「帮我订明天中午去上海的高铁票。」Dia 就能自动跳转到 12306,识别出发地、填好时间、筛选出中午时段的车次,然后停在确认页上,等我点下支付。
就像我们曾对手机上的语音助手充满幻想,希望它能调用 App、订外卖、设闹钟、发微信。
我对 AI 时代的浏览器,也有类似的期许:它不仅该帮我理解网页,更该帮我调用网页、操作网页、完成任务。
这时的浏览器,已经不再是传统意义上的「信息入口」,而是一个真正能动手做事的 AI Agent。
结果我还是要复制粘贴、打开 YouTube、筛选视频
如果说此前介绍过的 Raycast 重构了我 Mac 的操作习惯,那 Dia 也重塑了我的上网体验。
用 Dia 一段时间后,我发现上网不再是漫无目的地冲浪,而是一个更加专注的过程。
过去的浏览体验,常常我是被信息推着走。一开始只想查个数据,最后却在无数个标签页之间兜兜转转,看了一堆没用的东西。
而现在,当我带着任务时,我专注在任务上,而非纷繁复杂的信息和网页里,我直接和 Dia 对话,让它给我答案;
当我在看内容时,我专注在内容上,我不用停下来查词、跳页、记录,我请求 Dia 助我理解。
Dia 不只是浏览器,而是一个面向 AI 时代的信息界面。它把浏览器从「打开页面」的工具,变成「完成任务」的平台。
而这,恰恰也是我最隐隐担忧的地方。
我确实变得更专注了,但与此同时,也失去了一部分耐心。当任务被不断压缩成目标 + 输出,我开始习惯于一句「总结一下」代替完整阅读。
我不再耐心体会镜头的剪辑节奏、句子的遣词造句、结构的层层铺垫,而是本能地请求 AI 快速提取结论,我变得更加依赖于 AI 带来的「快餐」。
就像这篇文章,如果我不是作者,而是读者,在 Dia 中打开它的第一反应,很可能只是敲下快捷命令:「/read」。
而这,是整个 AI 时代都面临的难题,或许也间接证明了:
Dia 做对了。
文章来自于“极客公园”,作者“Moonshot”。
















